
厦门市人民政府办公厅关于印发厦门市重污染天气应急预案(2025年修订)的通知
厦府办〔2025〕14号
各区人民政府,市直各委、办、局,各开发区管委会,各相关单位:
《厦门市重污染天气应急预案(2025年修订)》已经市政府同意,现印发给你们,请认真组织实施。
厦门市人民政府办公厅
2025年3月31日
厦门市重污染天气应急预案
(2025年修订)
2025年4月
目录
1 总则
1.1 编制目的
1.2 编制依据
1.3 适用范围
1.4 工作原则
2 组织机构与职责
2.1 领导机构及职责
2.2 办事机构及职责
2.3 应急指挥部成员单位及职责
2.4 重污染天气应急专家组
3 预警
3.1 预警分级
3.2 预警发布
3.3 预警等级调整和预警解除
4 应急响应
4.1 响应分级
4.2 响应启动
4.3 响应措施
4.4 响应措施的监督
4.5 信息公开
4.6 响应级别调整
4.7 响应终止
5 区域应急联动
6 总结评估
7 应急保障
7.1 人力资源保障
7.2 监测与预警能力保障
7.3 通信与信息保障
7.4 宣传保障
7.5 资金保障
7.6 物资保障
8 监督管理
8.1 应急培训与演练
8.2 督导检查与责任追究
9 附则
9.1 预案的管理和更新
9.2 关于应急减排措施清单
9.3 预案的实施
厦门市重污染天气应急预案
1 总则
1.1 编制目的
为全面贯彻落实打赢蓝天保卫战相关要求,进一步健全完善重污染天气的预警和应急处置机制,确保重污染天气应急工作高效、有序进行,削减污染峰值,保障公众健康,根据国家和省、市有关规定,制定本预案。
1.2 编制依据
1.2.1 国家及生态环境部文件
《中华人民共和国环境保护法》《中华人民共和国大气污染防治法》《中华人民共和国突发事件应对法》以及《空气质量持续改善行动计划》(国发〔2023〕24号)、生态环境部《关于进一步优化重污染天气应对机制的指导意见》(环大气〔2024〕6号)、《国家突发环境事件应急预案》等。
1.2.2 福建省及本市相关文件
《福建省生态环境保护条例》《福建省大气污染防治条例》《厦门市环境保护条例》和《福建省人民政府突发公共事件总体应急预案》《福建省重污染天气应急预案(2024年修订)》《厦门市突发事件总体应急预案》等法律法规和有关文件。
1.3 适用范围
本预案适用于厦门市行政区域内发生重污染天气的预警和应急处置工作。
本预案所称重污染天气,是指根据《环境空气质量指数(AQI)技术规定(试行)》(HJ633-2012),空气质量指数(AQI)>200的污染天气。
1.4 工作原则
以人为本、预防为主。坚持以人为本,把保障人民群众的身体健康作为应对重污染天气的首要任务,最大程度预防和减少重污染天气对公众健康和生活造成的危害。
政府主导、社会参与。发挥各级政府应对重污染天气的主导作用,及时发布预警信息,采取有效措施,减少污染排放。广泛动员社会各界积极参与重污染天气应对过程,倡导公众减少能源消耗,绿色出行,共同承担防治大气污染的社会责任。
加强监测、信息公开。健全和完善空气质量监测体系,强化实时监测,加强重要监测设施建设和数据质量管理,确保空气质量监测数据准确可靠。加强信息公开,通过政府门户网站和各类媒体及时准确发布空气环境监测相关信息,拓宽预警信息发布渠道,确保公众的环境知情权。
分级预警、分类管控。按照大气污染程度和持续时间等建立不同预警等级,并按照不同污染物类别采取不同的响应措施,做到及时快速、精准有效地应对重污染天气。
部门联动、分工协作。建立部门协调联动的重污染天气应急工作机制,充分发挥各职能部门的专业优势,积极采取行政、法律等手段,共同做好重污染天气应急处置工作。
2 组织机构与职责
市政府负责全市重污染天气应对工作的组织领导,市重污染天气应急指挥部负责统一领导、组织协调和指导全市重污染天气的应对工作。
2.1 领导机构及职责
市重污染天气应急指挥部总指挥由分管生态环境工作的副市长担任,副总指挥由市政府副秘书长、市生态环境局局长和市气象局局长担任,成员由市生态环境局、市气象局、市委宣传部、市发改委、市工信局、市教育局、市公安局、市住建局、市交通运输局、市农业农村局、市市政园林局、厦门港口管理局、市卫健委、市市场监管局、市应急局、市执法局、市体育局、市文旅局、厦门海事局、民航厦门监管局、市通信管理局、市广电集团等市直部门、各区人民政府以及部省属驻厦机构组成。根据应对工作的需要,必要时增加有关市级单位和部门为市指挥部成员。
应急指挥部的主要职责:
(1)贯彻落实国家重污染天气应对决策部署和省委省政府、市委市政府工作要求,建立预警应急指挥系统,组织实施重污染天气应急响应工作。
(2)组织编制、修订市级重污染天气应急预案,研究制定应对重污染天气的政策措施,指导各区开展重污染天气应急预案的编制。
(3)负责组织指挥协调市级重污染天气应急工作,督促检查市有关部门和各区重污染天气应对工作的落实情况。
(4)组织开展市级重污染天气应急队伍建设管理及应急物资储备保障等工作。
2.2 办事机构及职责
应急指挥部的办事机构为厦门市重污染天气应急指挥部办公室(以下简称“应急办”),设在市生态环境局,主任由市生态环境局局长担任。
应急办的主要职责:
(1)负责应急指挥部的日常工作,组织落实应急指挥部决定,协调各成员单位、各区人民政府应对重污染天气相关工作。
(2)适时修订《厦门市重污染天气应急预案》,按程序报市人民政府发布实施。
(3)建立重污染天气应急管理专家库。
(4)组织开展重污染天气研判、会商,提出预警建议。
(5)根据应急指挥部授权,负责市级重污染天气预警的发布与解除,并配合有关部门做好新闻发布工作。
(6)组织对应急指挥部成员单位和各区人民政府应急保障措施落实情况进行监督检查。
(7)组织对重污染天气应对工作进行总结评估。
(8)完成省应急指挥部交办的其他工作。
2.3 应急指挥部成员单位及职责
应急指挥部各成员单位由市人民政府各相关职能部门和各区人民政府(管委会)组成,各成员单位按照职责分工具体落实本预案的实施工作。在启动重污染天气应急响应期间,指挥部各成员单位要按照环境保护“一岗双责”相关规定和本预案分工,认真履行工作职责,有效组织落实各项应急措施并对执行情况开展监督检查,按要求做好应急响应各环节的工作记录和台账,每日向应急办报送进展信息。应急指挥部成员单位具体职责见附件1。
2.4 重污染天气应急专家组
根据市重污染天气应对工作实际,应急指挥部聘请环境监测、天气气候、大气环境、应急管理、环境评估、机动车、农业、卫生等多领域专家,组成重污染天气应急专家组,应急办负责联系。在启动重污染天气应急响应期间,应急专家组对重污染天气的危害范围、发展趋势、预警等级等作出科学研判,为市重污染天气应急管理工作提供业务咨询、决策建议和技术支持。
3 预警
3.1 预警分级
按照生态环境部《关于进一步优化重污染天气应对机制的指导意见》(环大气〔2024〕6号)要求,以空气质量指数(AQI)为预警分级指标,按连续24小时(可以跨自然日)均值计算,依据空气质量预测结果、空气污染程度和持续时间,将重污染天气预警分为3个级别,由轻到重依次为黄色、橙色和红色三类预警。
(1)黄色预警:预测日AQI>200或日AQI>150持续48小时及以上。
(2)橙色预警:预测日AQI>200持续48小时或日AQI>150持续72小时及以上。
(3)红色预警:预测日AQI>200持续72小时且日AQI>300持续24小时及以上。
3.2 预警发布
3.2.1 监测预警
市生态环境局和市气象局联合组织开展本市重污染天气监测预警和会商工作。市生态环境局负责本市空气污染物的监测预警及动态趋势分析;市气象局负责本市空气污染气象条件等级预报和大雾、霾、沙尘暴天气监测预警。重污染天气应急响应期间,应加密会商频次,必要时请专家组参与会商;因故未能及时发布预警信息,重污染天气已经出现时,要实时会商。当预测出现符合重污染天气预警条件的天气时,应急办应及时向应急指挥部提出发布预警信息的建议。
3.2.2 预警发布
重污染天气应急组织机构应根据本地区预警级别,原则上提前48小时及以上发布预警信息。当重污染天气突然发生,没有提前预警时,应及时对空气质量和气象变化趋势进行跟踪分析,发布预警信息。当预测发生前后两次重污染天气,且间隔时间未达到36小时,应按一次重污染天气从高等级应对。当预测AQI日均值>200持续1天(24小时)及以上,且未达到高级别预警标准时,由应急办随空气质量预报信息发布健康防护提示性信息。
黄色预警由应急办主任签发;橙色、红色预警由应急指挥部总指挥签发。预警信息由应急办通过以下几种方式发布:
(1)由应急办通过金宏网、厦门市突发事件预警信息发布平台或文件传真的方式向市政府总值班室、各成员单位和各区人民政府发布预警信息。各责任部门和各区人民政府接到预警信息后,根据预警级别,立即通知管辖范围内的各单位及工业企业、各类施工工地、学校及幼儿园、机动车车主及驾驶员等启动(调整或终止)应急响应。
(2)由应急办通过微信、手机短信、厦门智慧环保APP、厦门市突发事件预警信息发布平台等向各责任部门、各区人民政府负责同志及联络员、社会公众发布预警信息。
(3)由应急办提供应急预警的新闻通稿,市政府新闻办通过本市广播电台、电视台、报刊等媒体及微博门户向公众发布预警信息。
3.3 预警等级调整和预警解除
预测AQI日均值发生变化时,及时调整预警等级或解除预警。解除或调整预警信息的发布程序同启动程序一致。
应急响应前,空气质量预测结果发生变化,与预警信息不符的,应结合实际情况及时调整预警等级或取消预警。应急响应后,当空气质量预测结果或监测数据达到更高预警等级时,应及时提高预警等级,升级应急响应措施;当预测或监测空气质量改善到相应级别预警启动标准以下,且预测将持续36小时以上时,可降低预警级别或解除预警,并及时发布预警调整或解除信息。
经预测、监测空气质量指数将改善至或已改善至黄色预警条件以下,且预测将持续36小时以上时,市生态环境和气象部门应及时提出预警解除的建议。预警解除经应急指挥部批准后由应急办组织发布。
根据预测预报结果和预警分级标准,依法依规及时启动和解除应急响应,不得出现达到启动条件但未启动、达到解除条件而未解除的情况;不得以完成空气质量改善目标为理由,随意发布预警信息并启动应急响应、提高预警等级、延长响应时间。
4 应急响应
4.1 响应分级
对应预警等级,实行三级响应。
(1)当发布黄色预警时,启动Ⅲ级响应。
(2)当发布橙色预警时,启动Ⅱ级响应。
(3)当发布红色预警时,启动Ⅰ级响应。
4.2响应启动
预警信息一经发布,应急指挥部各成员单位按照各自应急保障职责立即启动应急响应,迅速组织落实应急响应措施。应急指挥部建立协调机制,在Ⅰ级响应时召开协调会议,在Ⅱ级或Ⅲ级响应时适时召开协调会议,对应急工作进行部署。
在启动应急响应措施的同时,各区可根据污染特征,在重点区域、重点时段、重点领域,实施有针对性的应急减排措施,确保应急实效。
4.3 响应措施
4.3.1 总体要求
(1)各区应逐个排查本行政区域内工业源、移动源、扬尘源等各类污染源,摸清污染排放实际情况,明确应急减排项目清单,可根据实际执行情况,于每年11月底前调整应急减排清单,并报应急办备案。
(2)企业减排操作方案要包含企业基本情况、主要生产工艺流程、主要涉气产污环节及污染物排放情况,并明确不同级别预警等级下的应急减排措施和污染物减排量,明确具体的停产生产线及工艺环节。各相关企业应制定企业减排操作方案“一厂一策”公示牌,安装在厂区入口等显要位置。
(3)在强制性减排措施中,二氧化硫、氮氧化物、颗粒物和挥发性有机物的减排比例在黄色、橙色和红色预警期间应分别达到10%、20%和30%以上。各区可根据本辖区污染排放实际情况,调整强制性减排措施中二氧化硫和氮氧化物减排比例,但二者比例之和在黄色、橙色和红色预警期间应分别不低于20%、40%、60%。对达不到总体减排比例要求的,应继续加大应急管控力度,直至达到要求。
(4)对不同污染物造成的重污染天气,采取差异化应对措施。因细颗粒物(PM2.5)污染造成的重污染天气,应严格按照大气污染防治法第九十六条有关规定积极应对,应急减排措施应依法按照国家有关技术指南制定。因臭氧(O3)污染造成的重污染天气,应及时向社会发布健康提示信息,同时加强对挥发性有机物(VOCs)和氮氧化物(NOx)排放源的日常监管。因沙尘、局地扬沙、国境外传输等不可控因素造成的重污染天气,应及时向社会发布健康提示信息,引导公众采取健康防护措施,可视情采取加强扬尘源管控等措施。
4.3.2 分级响应措施
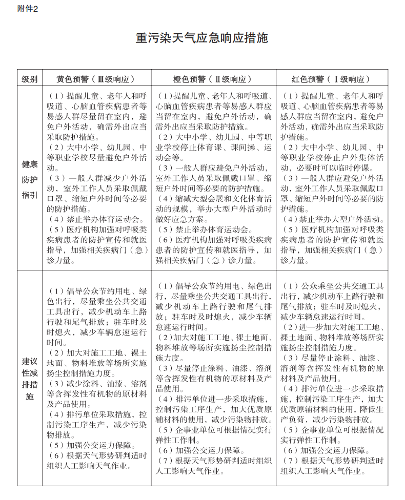
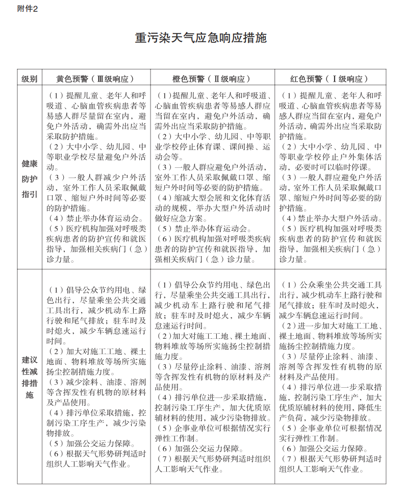
市重污染天气各级应急响应措施见附件2。各区应按照本预案明确的健康指引措施、建议性污染减排措施和强制性污染减排措施等方面要求,制订具体、可行、有效的应急响应措施,或结合本辖区实际,制订更为严格、具体的强制性污染减排措施,并抓好落实。
4.4 响应措施的监督
应急办对全市应急措施落实情况加强抽查检查。自预警信息发布后24小时起对各成员单位落实情况进行监督检查。各成员单位要督促本行业、本辖区具体应急措施的落实,并在重污染天气应急响应期间每日17:00前向应急办报送响应落实情况。
重点检查内容包括:工业企业空气污染源监管,污染治理设施与在线监测仪器设备的运行情况,重污染天气期间企业停限产实施情况;机动车尾气达标排放情况,机动车限行管理;建筑、道路、拆迁等施工工地喷淋、围挡和扬尘防治措施到位情况;露天垃圾焚烧监管;空气质量、气象条件的监测和预报工作;以及相关单位、部门应急响应履职情况等。
4.5 信息公开
各区和有关部门要通过授权发布、新闻报道、媒体采访、举行新闻发布会等多种方式和途径,及时、准确、客观、全面地向社会发布大气污染情况和应急处置工作信息,回应社会关注。
信息公开的主要内容包括:大气污染首要污染物、污染范围、可能持续的时间、潜在的污染程度、可能受影响的区域及需采取的措施建议等。
4.6 响应级别调整
应急响应期间,实时监测AQI的变化,根据预警级别调整情况,及时提高或降低应急响应的级别,提高应急处置的针对性。
4.7 响应终止
预警解除即响应终止,应急指挥部各成员单位、各区人民政府负责通知采取响应措施的单位终止响应。
5 区域应急联动
接到上级重污染天气应急办发出的预警提示信息时,应急办应及时按上级要求发布预警,启动重污染天气应急响应,组织实施应急措施,与周边城市共同应对区域重污染天气。
依托闽西南联防联控联治工作机制和省预警应急平台,应急办应积极与周边地区加强应对重污染天气的区域协作,密切与周边地区的信息通报、数据共享和应急协调,提高对重污染天气预测及趋势研判的及时性、准确度。当我市受外来污染影响严重时,及时向省重污染天气应急办提出污染减排意见、建议,通过区域协作共同缓解重污染天气的影响。
6 总结评估
市级应急响应终止后2个工作日内,市应急指挥部各成员单位要将应急措施落实情况以书面形式报应急办,应急办及时汇总信息报应急指挥部。对于橙色及以上预警级别的应急响应工作,根据实际情况邀请专家组召开专题评估,包括生态环境损害评估,并将应急落实情况及评估报告一并报应急指挥部。
7 应急保障
7.1 人力资源保障
加强重污染天气应急队伍建设,提高应对能力,保证在重污染天气情况下,能迅速参与并完成各项应急处置工作。市生态环境部门和气象部门要加强对专业技术人员的日常培训,培养一批训练有素的空气质量监测预警和综合分析人才。
7.2 监测与预警能力保障
市生态环境部门和气象部门要加强合作,建立健全重污染天气监测预警体系,做好重污染天气过程的趋势分析,完善会商研判机制,提高监测预警的准确度,及时提出监测预警建议。
7.3 通信与信息保障
建立各级重污染天气应对工作联络员名单,明确各相关人员联系方式,确保应急响应指令畅通。
7.4 宣传保障
宣传部门要加强协调,督促各类媒体及时、准确发布重污染天气预警信息,加强对新闻舆论的监督,正确引导舆论导向。市属报刊、电台、电视台、新闻网站要及时准确地发布相关信息,普及相关科学知识,广泛宣传针对重污染天气的各项应急法律、法规,积极向群众宣传重污染天气的健康防护常识和技能,动员社会力量积极科学地应对重污染天气。
7.5 资金保障
各级财政部门要统筹安排资金,落实重污染天气预警和应急处置工作经费,为做好全市重污染天气应对工作提供财力保障。
7.6 物资保障
各成员单位和各区人民政府根据各自职责分工,配备完善相应的重污染天气应急物资和设备,加强对应急储备物资的日常动态管理,确保重污染天气发生时应急物资能够及时到位。
8 监督管理
8.1 应急培训与演练
应急办要加强重污染天气应急管理培训,增强各成员单位和各企业应对重污染天气的思想准备、技术准备、工作准备。适时组织应急演练,根据演练情况及时修改、完善相应的应急保障预案和实施方案。
8.2 督导检查与责任追究
应急办要组织相关部门对全市重污染天气应对工作实施监督检查。重污染天气预警启动时,对各成员单位应急措施的组织落实情况进行抽查;对未按照规定落实各项应急措施的成员单位进行通报、约谈;对因工作不力、行政效率低下、履职缺位等导致未有效落实应急措施的有关单位和人员,依据有关法律、法规、规章追究责任。
市、区有关部门要加大应急响应期间的执法检查力度,确保各项措施落实到位,对重污染天气期间发现的露天烧烤、露天焚烧、企业超标排放、违法排污和错峰生产未落实到位等问题要依法从严从重处理。
9 附则
9.1 预案的管理和更新
应急办适时组织有关部门开展预案的宣传、培训和演练工作,并根据应对工作实际情况,适时组织评估和修订。各成员单位、各区重污染天气应急预(方)案报应急办备案并向社会公告。
9.2 关于应急减排措施清单
应急办要根据生态环境部《关于进一步优化重污染天气应对机制的指导意见》(环大气〔2024〕6号)和福建省生态环境厅相关要求,适时动态更新重污染天气应急减排措施清单。
9.3 预案的实施
本预案自公布之日起实施。《厦门市重污染天气应急预案(2019年修订)》(厦府办〔2019〕110号)同时废止。
附件:1.应对重污染天气职责分工
2.重污染天气应急响应措施
3.厦门市重污染天气应急办联络员名单
4.预警信息发布范本
5.预警信息解除发布范本






附件4
预警信息发布范本
标题:关于发布重污染天气X色预警的通知
内容:据……分析,受……影响,预计从X月X日开始……将出现持续X小时的……(重度/严重)污染天气,主要污染物为……,污染范围包括……,可能造成……影响,现发布X色预警,同时启动X级响应。相关地区政府和部门请及时启动本地区重污染天气应急预案,并落实相应的应急响应措施。
厦门市重污染天气应急指挥部办公室
年 月 日
附件5
预警信息解除发布范本
标题:关于解除重污染天气X色预警的公告
内容:预测(监测数据)显示,至X月X日X时,XX环境空气质量指数(AQI)小于……,空气质量达到……,根据《厦门市重污染天气应急预案》有关规定,从X月X日X时起,解除重污染天气X色预警,应急措施同时终止。
厦门市重污染天气应急指挥部办公室
年 月 日
扫一扫手机阅读

闽公网安备 35020302032660号



